欢迎来到皇冠体育最新网址网站!
设为首页
|
加入收藏
皇冠体育最新网址
入会申请
味动中国调味品展
首 页
|
皇冠体育
|
皇冠体育官网
|
皇冠体育登录
|
皇冠体育手机版
|
CFE2026
|
行业新闻
|
访谈专栏
|
书刊文献
当前位置 :
产业信息
>
会议通知
> 文章内容
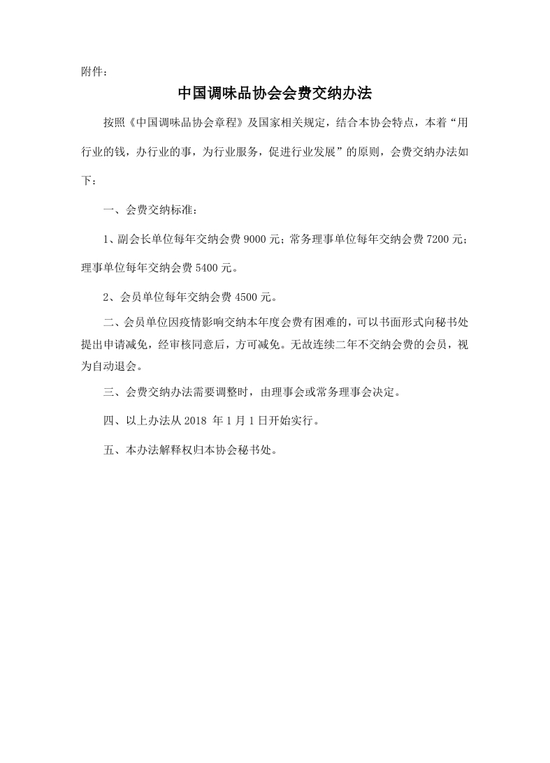
"皇冠体育真人娱乐" 关于交纳2021年会费的通知
分类:
会议通知
作者:秘书处
发布时间:2021-04-15
"皇冠体育体育投注" 新闻类别
行业动态
企业动态
协会动态
政策法规
皇冠体育登录
更多>>
最新资讯
关于召开2026年全国调味品行业科学技术交流大会的通知
《食品安全国家标准 食品营养强化剂使用标准》等30项食品安全国家标准正在征求意见
皇冠体育最新网址党支部开展“严守纪律红线,弘扬清风正气”主题党日活动
皇冠体育最新网址党支部开展“加强党风党纪教育”主题党课活动
皇冠体育最新网址党支部开展“学习榜样 争当先进”主题党日活动
关于召开2025年全国调味品行业科学技术交流大会的通知
皇冠体育最新网址党支部开展“学思践悟新思想,砥砺奋进新征程”主题党日学习活动
皇冠体育最新网址党支部开展“勿忘国耻、振兴中华”主题党日活动
皇冠体育最新网址开展“传承新文化精神 勇担时代使命”主题党日活动
"皇冠体育登录" 市场监管总局关于公开征求《国家标准化指导性技术文件管理规定(征求意见稿)》意见的公告
"皇冠体育投注平台" 更多>>
专题报导
2026年全国调味品行业科学技术交流大会 (皇冠体育登录入口)
2025年中国调味品著名品牌企业100强统计活动
皇冠体育备用网址 - 2025年全国调味品(酱腌菜)感官品评技能水平考评
皇冠体育app下载 - 2025年全国调味品行业食品质量安全大会
2025年皇冠体育最新网址团体皇冠体育登录委员会年会
2025年皇冠体育最新网址上市公司专业委员会年会
"皇冠体育app下载" 2025年全国调味品(食醋)感官品评技能水平考评
2025年全国调味品行业科学技术交流大会
更多>>
"皇冠体育注册登录" 新闻排行
1
入会申请
2
皇冠体育最新网址部分会员名录
3
《中国调味品产业投资论道》正式出版
4
CC100入围者|王铁军:致力于发扬川味文化“新川味.潮出味”,打造新希望调味品产业生态链
5
CC100入围风采|宁夏伊品生物:为客户创造价值,提供多种组合的食品营养成分解决方案服务
6
CC100入围者|Frederico Freire Jardim:让全球更多消费者快乐
7
CC100入围风采|安琪酵母:发展生物科技,创新健康生活
8
CC100入围风采|天立独流:用心酿好醋
9
协会简介 (皇冠体育官方网址)
10
《中国调味品产业热点透视》-中国轻工业出版社 (皇冠体育投注平台)
友情链接:
2026世界杯投注
|
世界杯投注官网
|
BET体育365投注官网
|
熊猫体育-中国官方认证体育赛事直播平台
|
世界杯投注(中国区)官方合作网站
|
百度
|
bet36体育在线
|
世界杯投注