工信部联消费〔2023〕31号
各省. 自治区. 直辖市及新疆生产建设兵团工业和信息化 皇冠体育. 发展改革. 科技. 财政. 生态环境. 交通运输. 农业农村. 商务. 文化和旅游. 市场监管. 银保监主管部门:.
传统优势食品产区和地方特色食品产业是我国食品工业重要发展载体和关键增长引擎,为深入贯彻党的二十大精神,落实《国民经济和社会发展第十四个五年规划和2035年远景目标纲要》 皇冠体育官网,加快推动传统优势食品产区和地方特色食品产业发展,培育形成经济发展新动能,助力乡村振兴和共同富裕,制定本指导意见, 。
一、总体要求
(一)指导思想
以习近平新时代中国特色社会主义思想为指导,全面贯彻党的二十大精神,坚持稳中求进工作总基调,完整,准确,全面贯彻新发展理念,加快构建新发展格局,坚持以人民为中心的发展思想,深入实施供给侧结构性改革,立足区域资源禀赋和独特饮食文化 皇冠体育登录,充分释放产业发展潜力,推动全面乡村振兴和共同富裕。
(二)基本原则
因地制宜 皇冠体育手机版,突出特色,深入挖掘各地优势资源,明确发展方向和培育优先级,构建具有地域特色的食品产业体系,形成多元化,差异化的产业竞争格局。
市场主导,统筹推进,优化传统优势食品产区和地方特色食品产业发展环境,充分发挥市场在资源配置中的决定性作用,助力企业和产业成长壮大 皇冠体育最新网址。
产区引领,集聚发展,引导传统优势食品产区进一步发挥集聚效应,加强公共服务平台建设,推动区域品牌创建和宣传推广 皇冠体育官网,促进大中小企业融通发展。
保障安全,服务人民,强化食品企业质量安全主体责任 皇冠体育登录入口,提升全产业链质量安全风险管控能力,在满足人民群众多样化食品消费需求的同时确保“舌尖上的安全”。
(三)主要目标
到2025年,传统优势食品产区规模不断壮大,地域覆盖范围进一步拓展 皇冠体育备用网址,地方特色食品产业发展质量和效益不断提升,供应链保障能力明显改善,一二三产融合水平持续优化,产业链现代化水平大幅提升,“百亿龙头,千亿集群,万亿产业”的地方特色食品发展格局基本形成,培育5个以上年营业收入超过1000亿元的传统优势食品产区,25个以上年营业收入超过100亿元的龙头骨干企业,打造一批全国知名地方特色食品产品品牌和地方特色小吃工业化典型案例。
二、主要任务
(一)增强优质原料保障能力
1.丰富原料品种
加强优质食用农产品原料品种资源保护利用,强化特色,珍稀农产品品种扩大繁育工作,为地方特色食品产业发展提供有力支撑,加强加工适用型原料品种培育,支持高等院校,科研院所和种业企业围绕地方特色食品产业发展需求,大力开展加工专用品种资源的引进 皇冠体育app下载,测试评价和创新利用,优化原料品质和加工性能,扩大适用范围。
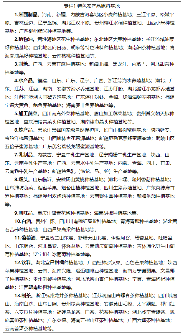
2.建设原料供应基地
鼓励企业聚焦中国特色农产品优势区并适度向边境地区倾斜,建立长期稳定的农产品原料供应基地,发展规模化种养殖 皇冠体育投注平台,开展农业面源污染调查监测,落实农业面源污染防治措施,规范农兽药,肥料,饲料等农业投入品的使用,促进农业废弃物回收利用,严格土壤镉等重金属污染源头防治,保护生态环境,鼓励申报创建国家有机食品生产基地。
3.强化利益联结机制
鼓励地方特色食品生产企业以订单农业等方式,与农民专业合作社、家庭农场等新型农业经营主体形成稳定的协作关系,或与农产品原料种养殖户建立契约型、分红型、股权型等多种合作模式,组织专门机构或专业人员有针对性地开展种养殖技术指导,形成长期稳定的优质原料供应来源,让农民共享全产业链的增值收益。

(二)推动特色产业集群建设
1.强化产业链协同配套
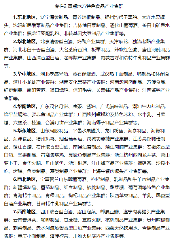
支持各级政府立足本地特色食品产业资源,加强高水平规划布局,引导企业向传统优势食品产区集中,放大产业集群效应。瞄准产业上下游配套要求,择优引进农产品预处理、冷链物流、包装印刷、电子商务等企业,推动生产要素优化升级,形成若干有竞争力的先进制造业集群。
2.开展大中小企业梯度培育
鼓励地方特色食品龙头企业发挥产业链主引擎作用,加强科技创新,大力开展品牌和渠道建设,发挥聚合辐射效应,带动上下游中小企业发展,提高资源配置效率。加大地方特色食品领域专精特新中小企业培育力度,引导各类成长型企业深耕细分市场,加强分工协作,做大做强专业领域产品和品牌,营造大中小企业融通发展的良好产业生态。
3.构建市场化服务体系
支持传统优势食品产区打造特色主导产品交易中心、批发市场等,鼓励成立行业协会、产业联盟等中介组织,扩大地方特色食品影响力。加强集工艺技术研发、检测认证、人才培训等为一体的公共服务平台建设,完善产区供电、供水、供气、固废及污水处理等基础设施,支撑传统优势产区高质量发展。加强预冷、贮藏、保鲜等农产品冷链物流设施建设,补齐食品原料“最先一公里”短板。

(三)提升技术、装备和设计水平
1.增强共性基础技术能力
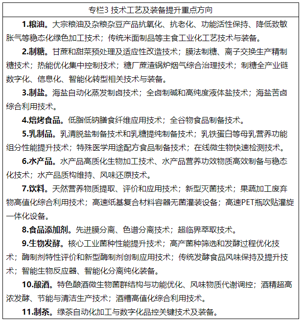
借助国家重点研发计划等科技资源,开展地方特色食品营养成分、生理作用、加工过程中组分结构变化等机理阐释研究,加快营养靶向设计、风味品质修饰、功能成分高效提取分离、加工工艺适应性改造等共性关键技术研发。强化超微粉碎、快速钝酶、节能速冻、气调保藏等实用工艺推广应用。深入践行“大食物观”,加大新食品资源开发力度。
2.提升先进装备供给能力
促进全自动高速无菌灌装、智能温控蒸煮、数控高密度发酵、微波灭菌、超高压非热杀菌等现代食品加工工艺装备推广应用。整合地方特色食品企业、装备制造企业和科研院所力量,构建关键技术装备创新应用联合体,逐步提升重要装备供给能力。支持企业大力开展技术改造,积极应用首台(套)重大技术装备等,不断提升工艺装备水平。

3.加强工业设计推广应用
发挥工业设计对地方特色食品产业的赋能作用,加速向产品研发、加工制造、外观设计等各环节渗透,促进产品设计与中华传统工艺文化深度融合,有效提升产品附加值、竞争力和品牌影响力。深入落实限制商品过度包装的有关标准和要求,践行简约适度、绿色发展的食品包装设计理念。
(四)强化质量安全保障
1.提升质量安全管理能力
支持地方特色食品生产企业建立健全食品安全管理制度,配备食品安全管理人员,严格供货者管理、进货查验、生产过程控制、出厂检验等,定期开展食品安全自查。鼓励企业符合良好生产规范要求,实施GB/T 19000系列质量管理体系、ISO22000食品安全管理体系、危害分析与关键控制点(HACCP)体系认证,加强先进质量管理标准宣贯培训,建立全链条质量安全风险防范体系。鼓励企业实施诚信管理体系国家标准,建立地方特色食品全生命周期追溯制度。
2.发挥技术支撑作用
鼓励地方特色食品企业加强原料预处理、加工制造、包装灭菌等环节危害因子筛查测定、异物精准识别及剔除、品质自动化感知等质量安全控制技术及仪器设备的应用,提升检验检测和质量安全风险防范能力和水平。鼓励创建地方特色食品领域制造业创新中心、国家级产业计量测试中心、国家级市场监管重点实验室和技术创新中心。
3.加强全过程食品安全监管
建立从农产品原料种养殖、生产加工到流通消费的全程监管制度。加强地方特色食品生产企业监督检查,督促企业严格落实食品安全主体责任,严防原料污染等食品安全风险。强化日常监督和抽检监测,对质量安全不达标的企业加大督促整改力度。强化各传统优势食品产区食品安全应急处置能力,完善突发事件应急处理机制,建立健全产品质量和食品安全信息发布制度。
(五)培育特色品牌文化
1.挖掘历史文化内涵
推动食品领域老字号创新发展,促进非物质文化遗产以及历史文化、节庆文化、民俗文化等元素融入地方特色食品品牌,鼓励企业将中华传统饮食制作技艺与现代食品生产技术工艺合理结合。挖掘地方特色食品历史渊源,借助短视频、微电影、系列丛书、博物馆和档案馆建设等形式,讲好地方特色食品故事,展现地方特色食品独特“味道”。
2.完善品牌培育体系
支持传统优势食品产区注册集体商标,加快培育区域公用品牌,引导产区内企业积极使用,提升产区品牌形象。鼓励地方特色食品生产企业发展绿色、有机和地理标志农产品,推行食用农产品达标合格证制度,提升品牌影响力。鼓励传统优势食品产区建立品牌运营专业服务机构,加强品牌培育管理体系标准宣贯,完善品牌价值评估体系,为地方特色食品品牌建设提供有力支撑。
3.加大宣传推广力度
鼓励传统优势食品产区举办地方特色食品专业性展览会、博览会、交易会等,通过设计大赛、品鉴会等形式推广特色主导产品,提升品牌影响力和美誉度。引导地方特色食品生产企业参加“中国品牌日”“非遗购物节”“吃货节”“网上年货节”以及“全国行”和“进名店”等活动,加大宣传推介力度。支持地方特色食品开拓国际市场。
(六)加快转变发展方式
1.推进绿色低碳和安全发展
支持地方特色食品生产企业创建绿色工厂,加快应用节水、节能、节粮的加工技术装备,推广应用清洁高效制造工艺,提升加工转化率。鼓励传统优势食品产区发展循环经济,加强果蔬皮渣、粮油麸粕、动物骨血等加工副产物的二次开发,提升资源综合利用水平。强化大气、水、土壤、固废(白色垃圾)污染防治工作,确保生态环境安全及食品安全。严格落实企业安全生产主体责任,提升本质安全水平。
2.提升数字化和智能化水平
推进5G、工业互联网、大数据等现代信息技术与地方特色食品全产业链深度融合,促进原料采收、生产加工、仓储物流等各环节数字化发展。推广数字化研发设计,推动加工工艺流程再造,锻造一批数字化车间、5G全连接工厂和智能工厂,实现柔性生产和智能制造,加快产品迭代更新,提升供给与需求适配性。
(七)推广新业态新模式
1.促进线上线下融合发展
支持企业巩固与商超、便利店、社区生鲜等传统渠道的合作,加强与大型电商平台产销对接,深化生产、流通、销售、服务全渠道布局,实现线上线下多元业态深度融合。科学构建地方特色食品消费需求数字预测模型,解析不同地区消费偏好以及未来消费流行趋势,引导产业链上下游合理调配研发、制造及营销资源,更好满足地方特色食品消费需求。
2.培育创新业态
鼓励传统优势食品产区拓展地方特色食品产业链,强化上下游深度融合,培育创新业态和模式。结合特色农产品原料种养殖基地,发展共享农庄、农耕体验、乡村民宿等业态。挖掘地方特色食品的健康养生、休闲观光、生态保护和文化传承等功能,引导地方特色食品产业与康养、旅游、科普、娱乐等产业融合发展。加快地方特色食品预制化发展步伐,促进传统饮食制作技艺与现代食品生产工艺结合,推出一批中华美食和地方小吃等工业化产品。
3.打造多元融合消费场景
积极打造集食品品鉴、文化创意、社群交往等功能为一体的地方特色食品消费场景,提供沉浸式、体验式、互动式等多元化的消费体验。积极将地方特色食品消费元素嵌入夜间经济、特色餐饮集聚区、大型商业综合体等消费场景和载体,广泛凝聚人气,促进地方特色食品消费。
三、保障措施
(一)加强组织实施
构建部、省(自治区、直辖市)、市三级协同工作机制,加强央地联动,深入开展传统优势食品产区和地方特色食品产业培育。建立部际协调机制,协同推进产业发展。鼓励各地将发展地方特色食品产业作为推动全面乡村振兴和共同富裕的重要举措,加强系统谋划和督促落实。
(二)完善支持政策
充分利用现有资金渠道,支持地方特色食品生产企业工艺技术提升、加工设备改造和数字化转型等。发挥国家产融合作平台作用,引导金融机构为地方特色食品生产企业发展提供助力。鼓励市场化运作的各类基金加大对地方特色食品领域技术创新和薄弱环节攻关的支持力度。稳妥推进农产品增值税进项税额核定扣除试点。
(三)健全标准体系
充分发挥科研院所、标准化技术组织的专业优势,开展特色食品领域国家标准和行业标准制修订工作。鼓励社会团体和企业制定高于推荐性国家标准和行业标准相关技术要求的团体标准和企业标准。支持地方特色食品生产企业参与国际标准制定与转化。
(四)加快人才培养
完善地方特色食品产业人才培养体系,借助高校、科研院所等资源,培养产业发展亟需的专业人才。结合地方特色食品生产工艺流程特点,开展继续教育和职业培训,形成具有丰富实践经验的高素质技能型人才队伍。鼓励企业与高校联合开展企业家研修培训,培育具备研发设计、生产制造、市场营销等多方面能力的现代企业管理人才。
工业和信息化部
国家发展和改革委员会
科学技术部
财政部
生态环境部
交通运输部
农业农村部
商务部
文化和旅游部
国家市场监督管理总局
中国银行保险监督管理委员会
2023年3月16日




